THE AUDITORY MODELING TOOLBOX

This documentation page applies to an outdated AMT version (1.5.0). Click here for the most recent page.

View the code

Go to function

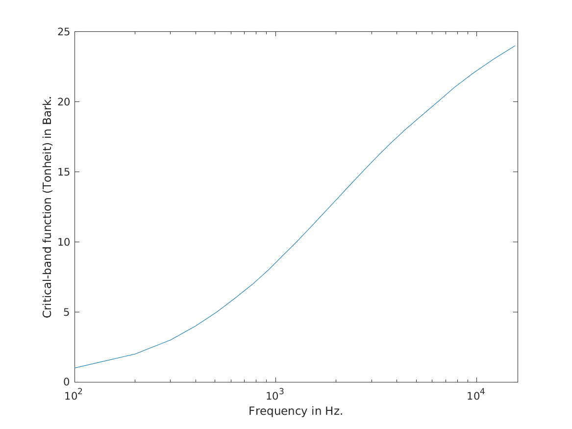
DATA_ZWICKER1961 - Data for the Bark scale

Usage:

data = data_zwicker1961;

Description:

data_zwicker1961 returns the data points defining the notion of critical bands. The output data consists of the frequency limit of each band in Hz.

To get the bandwidth of each channel, simply use:

bw = diff(data_zwicker1961);

The first entry has been modified from the original paper: It was originally 20 Hz, but in Zwicker and Fastl 1999 this was changed to 0 Hz.

The data can be plotted using :

data_zwicker1961('plot');
data_zwicker1961_1_1.png

References:

E. Zwicker. Subdivision of the audible frequency range into critical bands (frequenzgruppen). J. Acoust. Soc. Am., 33(2):248--248, 1961. [ DOI ]

E. Zwicker and H. Fastl. Psychoacoustics: Facts and models, volume 254. Springer Berlin, 1999.