THE AUDITORY MODELING TOOLBOX

This documentation page applies to an outdated AMT version (1.2.0). Click here for the most recent page.

View the code

Go to function

EXP_MOORE1997 - Figures from Moore et al. (1997)

Usage

[dataOut] = exp_moore1997(flags)

Description

The following flags can be specified: 'fig2 Reproduce Fig. 2 of moore1997.'

'fig3' Reproduce Fig. 3 of moore1997.
'fig5' Reproduce Fig. 5 of moore1997.
'fig6' Reproduce Fig. 6 of moore1997.
'fig7' Reproduce Fig. 7 of moore1997.

Examples:

To display Fig. 2 from Moore et al. (1997) use

exp_moore1997('fig2');
exp_moore1997_1_1.png

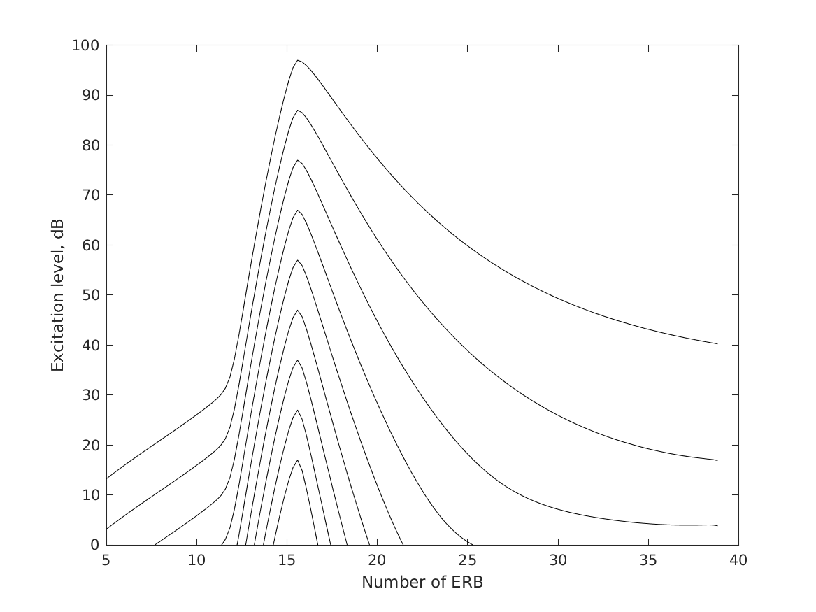
To display Fig. 5 from Moore et al. (1997) use

exp_moore1997('fig5');
exp_moore1997_2_1.png